k¶¹Ç®°ü

ÖÐÎÄ EN
Ê×Ò³
ÀûÓÃÁìÓò
ÖÇÄܼҾÓ
Æû³µ Çå½àÄÜÔ´ ¹¤¿Ø µçÔ´ ÖÇÄÜ¼Ò¾Ó °²·À ÒDZí ͨѶ

1-1

ÖÇÄÜ¼Ò¾Ó ¼Òµç·¢Õ¹Ô½À´Ô½ÖÇÄÜ»¯¡¢Ó×ÐÍ»¯¡¢±âƽ»¯¡£Ä¿Ç°µçÊÓ»ú²úÆ·Ô½×öÔ½±¡£¬°ëµ¼Ìå·ÖÁ¢Æ÷¼þÏò±âƽ»¯·½Ïò·¢Õ¹¡£k¶¹Ç®°ü¿Æ¼¼ÓÅ»¯¿Õµ÷¡¢TVµÈ¼Òµçµç·»úÄÜ£¬ÀýÈçÕûÁ÷»ØÂ·Äܹ»ÊµÏÖ½«¹¤Æµ»¥»»ÕûÁ÷³ÉÖ±Á÷¸ßѹµÄÖ°ÄܵÈ¡£

TVµçÔ´ 45-75W ?

TVµçÔ´ 75-100W ?

TVµçÔ´ 100-300W ?

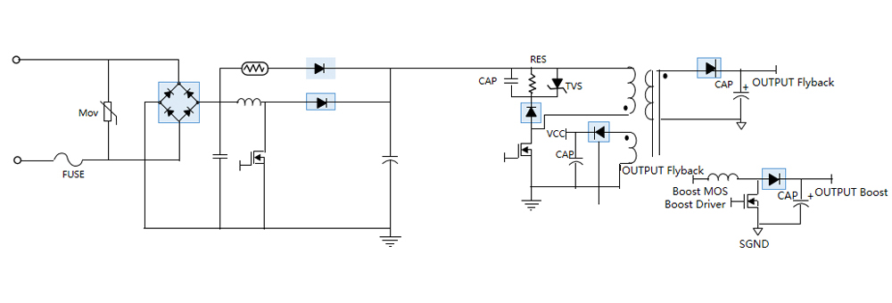
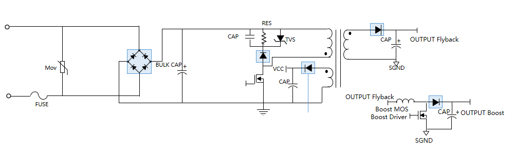
TV±³¹â°å Flyback£¨Buck£© ?

TV±³¹â°å-PFC+Flyback£¨Buck£© ?

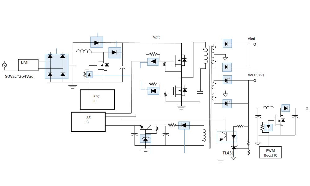
TV±³¹â°å-PFC+LLC£¨Boot£© ?

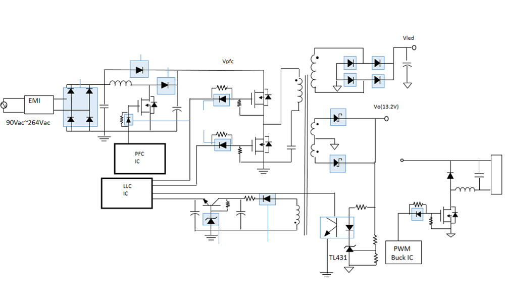
TV±³¹â°å-PFC+LLC£¨Buck£© ?

ÊÒÄÚ¿Õµ÷»ú ?

ÊÒ±í¿Õµ÷»ú ?

Privacy Cookies ±¾ÍøÕ¾Ê¹ÓÃä¯ÀÀÆ÷¼Í¼ Cookies À´ÓÅ»¯ÄúµÄʹÓÃÂÄÀú£¬ÓйØÐÅÏ¢Çë½Ó¼ûk¶¹Ç®°ü˾·¨ÉêÃ÷ÓëÒþÖÔÉêÃ÷¡£ÈôÊÇÄúÑ¡Ôñ³ÖÐøä¯ÀÀÕâ¸öÌáÐÑ£¬±ã°µÊ¾ÄúÒѽÓÊÜÎÒÃÇÍøÕ¾µÄʹÓÃÌõ¿î¡£

¡¾ÍøÕ¾µØÍ¼¡¿