k¶¹Ç®°ü

ÖÐÎÄ EN
Ê×Ò³
ÀûÓÃÁìÓò
µçÔ´
Æû³µ Çå½àÄÜÔ´ ¹¤¿Ø µçÔ´ ÖÇÄÜ¼Ò¾Ó °²·À ÒDZí ͨѶ

1

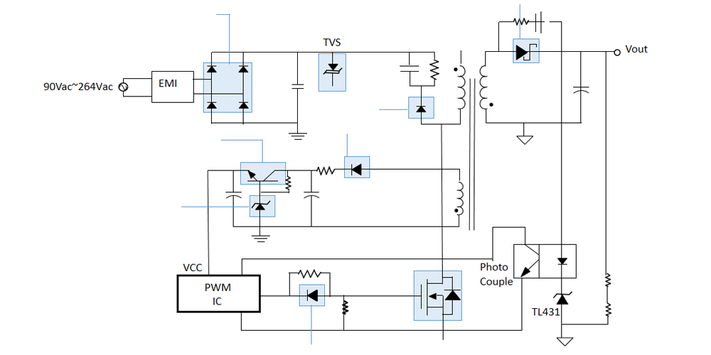
µçÔ´ µçÔ´²úÆ··¢Õ¹µÄÇ÷ÏòÊǿռäÔ½À´Ô½Ó×£¬¹¦ÂÊÔ½À´Ô½´ó£¬´Ó¶øÒªÇóÄÚ²¿Ê¹ÓõķÖÁ¢Æ÷¼þÒ²±ØÒª×·ËæÕâÑùµÄÇ÷ÏòÀ´µü´ú¸üР ¡£k¶¹Ç®°ü¿Æ¼¼×¥×¡»úÔµ£¬³É¹¦¿ª·¢³öÕûÁ÷ÇÅ¡¢mosfet¡¢¿ì¸´Ô­¶þ¼«¹ÜµÈ²úÆ·£¬²¢ÒѾ­³É¹¦Á¿²úÉÏÊУ¬ÔÚÊÖ»ú³äµçÆ÷¡¢PCµçÔ´¡¢·þÎñÆ÷µçÔ´µÈÁìÓòµÃµ½¿í·ºÀûÓà  ¡£

18W ÊÖ»ú³äµçÆ÷ ?

24W ÊÖ»ú³äµçÆ÷ ?

±Ê¼Ç±¾ÊÊÅäÆ÷ ?

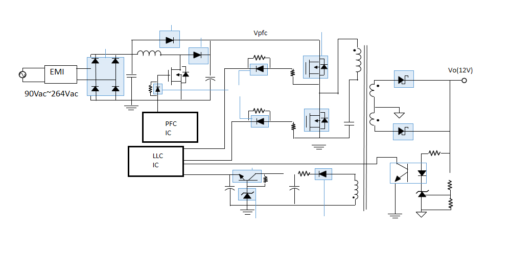
PCµçÔ´ ?

·þÎñÆ÷µçÔ´ ?

Privacy Cookies ±¾ÍøÕ¾Ê¹ÓÃä¯ÀÀÆ÷¼Í¼ Cookies À´ÓÅ»¯ÄúµÄʹÓÃÂÄÀú£¬ÓйØÐÅÏ¢Çë½Ó¼ûk¶¹Ç®°ü˾·¨ÉêÃ÷ÓëÒþÖÔÉêÃ÷  ¡£ÈôÊÇÄúÑ¡Ôñ³ÖÐøä¯ÀÀÕâ¸öÌáÐÑ£¬±ã°µÊ¾ÄúÒѽÓÊÜÎÒÃÇÍøÕ¾µÄʹÓÃÌõ¿î  ¡£

¡¾ÍøÕ¾µØÍ¼¡¿